当前位置 : 首页 》新闻咨询讯 》公司动态 

背景:伴随着财金[2014]76号,财金[2015]21号等PPP相关政策的陆续出台,PPP正式登上历史舞台,与此同时,伴随着近几年PPP业务发展,前期实施的各种PPP项目已经陆续进入运营期,更为早期的PPP项目甚至已经运营数年,即将进入项目中期评估阶段。
本栏目将重点根据财金〔2020〕13号要求,谈谈《指引》出台后如何做好PPP项目中期评估工作。

来源:南京卓远
通过《PPP项目中期评估业务系列谈-“为什么开展中期评估”“怎么开展中期评估”》我们详细了解到了什么是中期评估,中期评估规范发展脉络及开展中期评估能达到什么样的目的、中期评估由谁来做、评估谁、评估的时段以及评估的维度。接下来呢,我们就从中期评估的主要内容、评估方法的选择同时重点对指标体系的构建及评估结果的应用及注意事项等方面详细聊一聊。
一、中期评估的主要内容
目前,关于中期评估内容没有特别政策或细则规范,南京卓远认为中期评估是检验项目是否实现物有所值及评估项目是否能实现可持续长久良好运营的一个重要抓手同时中期评估结果为决策者提供参考并提升同地区整体项目管理水平同时中期评估的内容应符合的财金〔2020〕13号文的相关规定,其评估的内容主要包括:
(1)项目建设状况;
(2)项目投融资情况;
(3)项目运营状况;
(4)项目公司运营状况;
(5)绩效管理方案的制定和执行情况;
(6)物有所值实现情况;
(7)项目协议的合规性、适应性和合理性;
其中:项目建设状况评估和项目投融资情况评估为首次中期评估需要考虑的内容,是对项目建设情况和项目投融资情况进行的一次检验。

二、中期评估方法的选择
绩效评价常用方法有成本效益法、比较法、因素分析法、最低成本法、公众评判法等。中期评估和年度评价本质目的一致,所以中期评估也可以采用以上方法,但是考虑到中期评估重点考虑的是项目的长久的可持续性及项目整体的物有所值实现情况,同时结合财金〔2020〕13号文件要求,南京卓远认为在实践过程中中期评估更多的会采用成本效益法、比较法、因素分析法及公众评判法。
表2-1 绩效评价常用方法一览表


三、中期评估指标体系构建
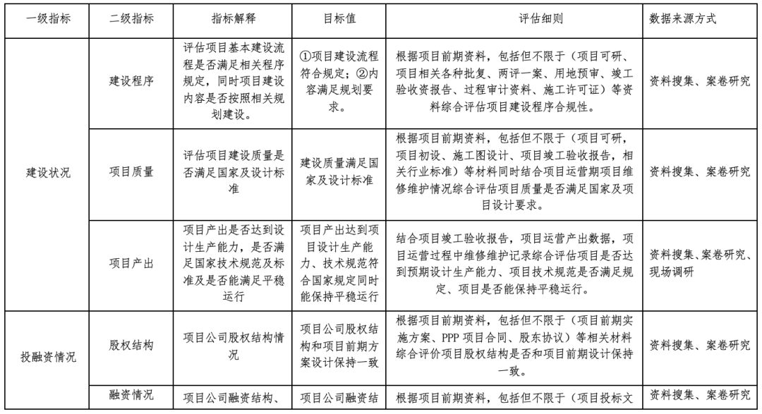
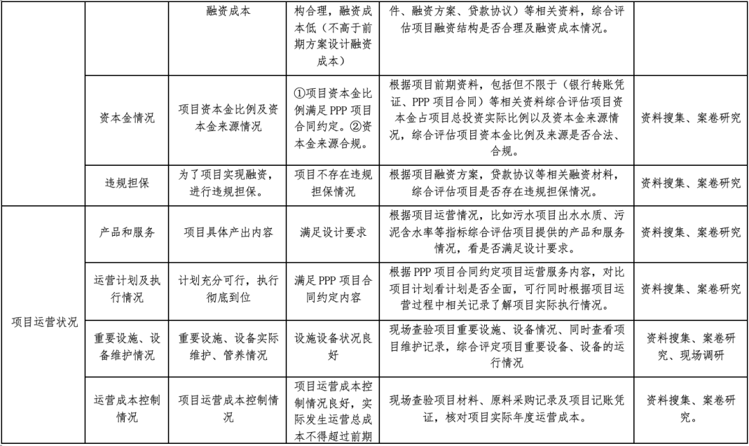
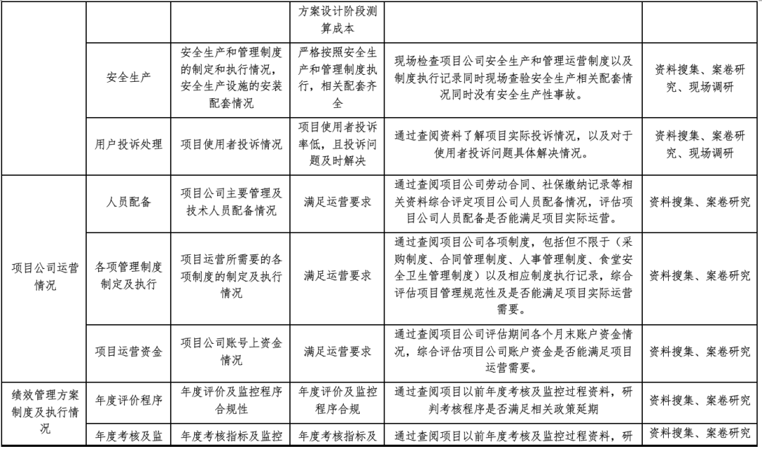
中期评估内容和指标设置维度目前没有特别政策或细则,结合前文的分析以及财金〔2020〕13号文的绩效评价指标要求,南京卓远将中期评估的主要内容从7个维度进行设置,即项目建设状况、项目投融资情况、项目运营状况、项目公司运营情况、绩效管理方案制度及执行情况、物有所值实现情况、项目协议合规性、适应性、合理性等七个维度,具体如下表1所示:
表1 PPP项目中期评估指标




本套中期评估指标仅供开展PPP项目中期评估工作参考使用,具体项目中期评估指标体系的构建,仍应结合项目性质及属地政策确定。

四、中期评估结果的应用
中期评估是为了更好的实现项目的预期目标,公共利益的最大化,根据项目的实际情况进行价格、成本、绩效指标等的动态调整,及项目合同未识别风险的重新分配,但中期评估不能完全脱离原合同进行新的补充协议的签订,根据阶段性评估目标,政府与项目公司或社会资本方需要提前商定评估的具体标准,约定调整范围。同时涉及项目政府支出责任调整时,需要调整项目的财承报告等文件及PPP项目库信息。

五、中期评估注意事项
PPP项目中期评估重点在与对项目阶段性运营状况及项目合法性、合规性及合理性进行系统分析,主要目的是纠偏与改进,实现项目的预期目标。与PPP的年度绩效考核有联系也有区别联系,二者均是政府对项目的监管的方式,目标是项目的提质增效。区别是形成报告的使用方向不同,中期评估报告主要是对项目的阶段性总结及改进及对项目是否实现物有所值、是否能可持续运营的一个综合评估,绩效考核报告是政府进行付费的依据。PPP项目的中期评估为项目前期方案及合同的不完备提供了过程解决路径,对于项目落地实施有一定助推作用,但项目的中期评估不可完全脱离原合同,肆意修改项目的合同内容,项目具体实施中需要把控好度。