当前位置 : 首页 》新闻咨询讯 》公司动态 
作者:国资二部 吴迪
在上一轮国企改革三年行动中,经营绩效考核与两类公司改革、分级分类授权、任期制和契约化改革内容相辅相成,保障着国有企业改革工作的高质量推进。站在新起点上,新一轮以提升核心竞争力为根本目的的深化国企改革提升行动已蓄势待发,不同类型国有企业在经营绩效考核的落脚点及侧重性上应如何体现?考核内容与指标框架又该如何设计?本文结合企业工作开展实际案例,进行辅助说明,以供参考。
一、国有企业经营绩效考核概念
经营绩效考核主要是围绕特定指标体系,通过定量、定性、对比分析等手段,运用科学的评价计分方法,计量企业经营表现、评判经营水平。判断经营绩效考核体系有效性,在于能否充分体现行业差异性,并基于企业特性,运用分类考核的方式,对考核期内的经营效益做出客观、公正和准确的评价,以量化的结果准确反映企业经营质效与经营成果。

二、政策背景分析
2023年年初,国务院国资委召开中央企业负责人会议,提出优化中央企业经营绩效考核指标体系,从“两利四率”调整为“一利五率”,目标是“一增一稳四提升”。其中,“一增”是确保利润总额增速高于全国GDP增速;“一稳”是保持资产负债率总体稳定;“四提升”是进一步提升净资产收益率、研发经费投入强度、全员劳动生产率、营业现金比率四个指标。
从指标类型的变动来看,新的考核指标包含了利润总额、净资产收益率、营业现金比率、资产负债率、研发经费投入强度、全员劳动生产率六项。其中净资产收益率取代了净利润、营业现金比率取代了营业收入利润率,这一变化情况体现了央企经营质量与现金流健康方面的考核管理要求。
表1 中央企业经营绩效考核指标内涵

而从考核目标来看,新的央企考核目标更加强调要引导被评价央企提高真实的经营水平,做到稳健、高质量地发展,逐步提高市场竞争力;同时在经营行为上灵活决策,积极把握优质投资机会,进一步实现国有资产的保值增值。具体分析如下:
表2 中央企业经营绩效考核指标目标


三、国有企业经营绩效考核作用
做好企业经营绩效考核工作,在企业管理、人员激励、流程优化等方面都有显著作用。
一是企业可以通过考核发现决策执行问题,在推进整体经营目标实现过程中及时纠偏,促进良性发展。
二是可以通过考核完善经营人员和员工的激励约束机制,评估岗位胜任力,推进人岗匹配。
三是可以通过考核实现经营管理工作环节拆解,逐项评估、优化,提高企业整体经营管理效率。
四是对于集团对子公司开展的经营绩效考核。基于一般情况下母子公司的定位差异性,子公司需实现利润中心化,以实现对整体价值的贡献,开展经营绩效考核可以全面评估子公司为集团带来的价值创造水平,并进一步优化管理流程、提高管理效率,优化资源分配结构、提高经营效率,进而推动集团整体经营目标实现。
因此开展并做好经营绩效考核工作,将增强对企业整体经营目标实现的保障。

四、国有企业经营绩效考核设计思路
近年来,随着国有企业深化改革工作的不断推进,各地也在加快落实国有企业分层分类经营绩效考核工作。参照2020年1月四川省政府办公厅印发的《四川省省属国有企业负责人经营业绩考核办法》,将结合企业功能定位、经营性质和行业特性,深化分类开展考核工作,建立健全有效的激励与约束机制。其整套经营绩效考核指标体系基于对国有企业的经营定位划分基础上,进行有侧重性的分类考核。具体分类考核原则如下表所示:
表3 企业经营绩效考核分类说明

南京卓远认为除政策规定内容外,在实际操作中,根据不同企业定位差异,还需关注以下经营绩效考核内容:(1)针对商业类企业,应尤其突出考核效益效率指标;(2)针对功能及保障类企业,经济效益和社会效益相结合,并且更加注重考核保障能力、保障质量、成本及社会效益指标;(3)针对战略竞争领域企业,加强考核研发投入、产业引领等指标;(4)针对转型升级任务重的企业,加强考核供给侧结构性改革等指标;(5)针对新建企业、非正常经营企业或因其他原因不能开展考核的企业,可根据企业实际经营管理特点,设置目标管理指标,强化对特定任务完成情况、成本费用等的考核。具体指标设置可参考以下思路:
(一)基本指标
基本指标一般包括利润总额和经济增加值指标等经济指标。利润总额是指经核定的企业合并报表利润总额。利润总额计算可以加上经核准的当期企业消化以前年度潜亏,并扣除通过变卖企业主业优质资产等取得的非经常性收益。经济增加值是指经核定的企业税后净营业利润减去资本成本后的余额。除此之外在企业管理、队伍建设、工作开展合规性等方面,各类企业均可设置相关的考核指标内容。
(二)分类指标
分类指标设置可结合企业所处行业特点,综合考虑企业业务开展情况、发展阶段、可持续发展能力等因素确定。基于最常见的功能性、经营性企业分类,可作如下思考。
1、对功能性企业经营绩效考核
对于功能性企业,其经营考核可以从两个角度来看,一是关注其功能性项目的经营产出,二是关注其功能性项目的经营效率。
对于功能性项目经营产出考核内涵主要关注两方面内容,一是其经济产出,由于功能性项目一般较难产生经营效益,因此可以以成本控制为主,重点关注在保障相关工作正常完成时,所降低的人力物力消耗。二是其社会效益产出,作为非量化的考核内容,同时也是功能性项目最主要的价值,可以以城市战略支撑指数、幸福生活指数或其他的标志性评价内容作为产出依据。
对于功能性项目经营效率的考核可以关注管理效果以及管理工作质量。由于这两部分内容较难进行全面和客观的量化考核,多辅以定性评价内容,因此考核标准也应基于企业具体情况和特性进行调整。
因此功能性企业常见考核指标内容如下:
表4 功能性企业常见考核指标

2、对经营性企业经营绩效考核
对于经营性企业的经营绩效考核,主要考核其经营情况及效益产出,同时在制定经营绩效考核指标体系时需要根据企业所处行业的特性进行思考,重点选取能反映既定绩效目标实现程度、成本支出结果相关的内容。指标选择既要包括经济效益指标,也要包含社会效益指标、生态效益指标、可持续影响指标及社会公众或服务对象满意度指标等。对于市场化较高的经营性企业则应更加侧重资产经营目标考核,可从资产增值情况、资产、项目的经营收入等角度进行量化考核。
表5 经营性企业经营绩效考核指标


五、国有企业经营绩效考核需注意问题
一是要灵活选取评价指标。一般来说按照产生的节点以及特点,指标分为三种:过程指标、结果指标、结构性指标;按照产生的效果和功能,指标分为激励性指标、约束类指标、监控类指标。在实际选择中,企业管理者要注重多种类型指标的搭配、组合,以能够全面开展对下属企业的考核、管理工作。此外,指标的选择应能区分出评价层次,以关键绩效指标为主,其他指标为辅助补充。
二是要注重经营目标拆解。一般来说,进行企业经营绩效考核时,最常见的就是进行主要经营目标分解,进而量化考核标准,由于不同的企业发展情况各不相同,因此目标设定的侧重点也不尽相同。总体来看,经营目标常分解为业务目标、管理目标、费用开支控制目标三部分,三者之间相互支撑,共同保障、促进整体经营目标的实现。

图1 经营目标常分解类型
三是要体现企业特性。企业管理者应当认真分析、判断经营绩效考核的目标企业所属行业和规模。在此基础上,正确选用定量评价标准值。同时在进行评价时,也应当根据不同行业企业的经营管理特点,灵活把握个别定性评价指标的标准尺度。
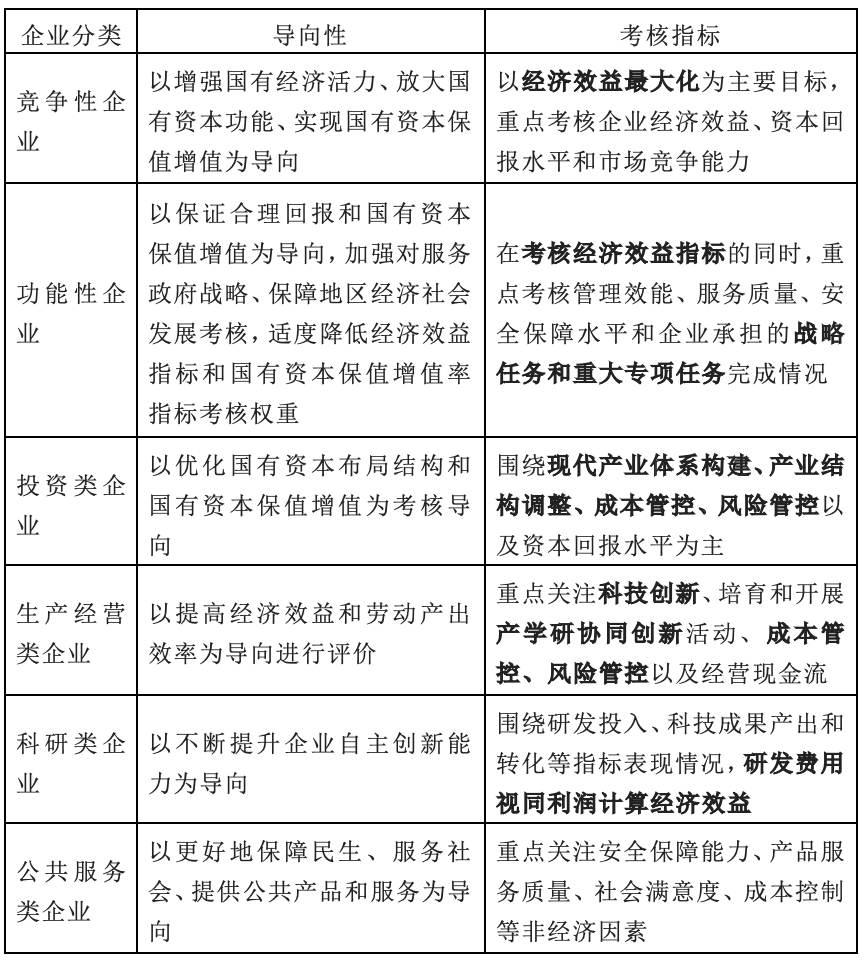
四是要合理设置指标考核权重。其中,(1)根据企业属性来看,对于竞争性企业,以增强国有经济活力、放大国有资本功能、实现国有资本保值增值为导向,提高企业经济效益、资本回报水平等指标的权重占比;对功能性企业,适度降低经济效益指标和国有资本保值增值率指标考核权重,重点考核管理效能、服务质量、安全保障水平和企业承担的战略任务和重大专项任务完成情况。(2)根据企业行业特性来看,对于投资类企业,强化现代产业体系构建、产业结构调整、成本管控、风险管控以及资本回报水平等情况的考核比重;对于生产经营类企业,要强化科技创新、培育和开展产学研协同创新活动、成本管控、风险管控以及经营现金流等情况的考核比重;对于科研类企业,要强化研发投入、科技成果产出和转化等情况的考核比重;对于公共服务类企业,要强化安全保障能力、产品服务质量、社会满意度、成本控制等情况的考核比重。

六、典型经营绩效考核案例分析
对于传统类城投公司,业务体系较为简单,同时经营管理基础较差。但管理者若想尽快建立现代企业经营绩效考核体系,以明确经营目标,倒逼企业发展,激发员工工作积极性,从考核标准上规范相关工作的,可以参照常德市城市发展集团的经营绩效考核框架。
常德城市发展集团成立于2019年,因此其经营绩效考核指标设置相对较为简单,仅涵盖了企业经营管理和业务开展的主要方面,总体来看较中规中矩,具体的经营绩效考核体系如下:
表6 常德城市发展集团经营绩效考核体系

正式施行之后,从指标内容上看各项数据容易获取,方便确认且便于推行,能较好量化并体现企业经营发展的总体情况。但是由于指标数量有限,不能全方位地评判和反映企业经营管理的优缺点,在推进企业逐步完善和改进自身管理上较难发挥出作用。
企业若想构建贴合自身经营管理特点,在明确经营发展方向的同时,保障经营发展目标落实,并能实现【考核-完善-优化-提升-再考核】上升循环的经营绩效考核体系,就需要一企一策进行分析,从考核结构、考核维度、指标设置、标准设置上下功夫,同时要提高管理人员综合能力水平,以更好实现经营绩效考核体系的构建和落实。
下面提供两份经营绩效考核案例,均具有一定的设计独特性,以供各位企业管理者进行了解和参照。
(一)市国资委对某集团经营绩效考核-横纵对比指标设置
该市属集团功能定位为功能I类,在考核中关注经营业绩表现外,还要重点关注其对城市战略支撑及产业发展方面的引导成效。因此市国资委从纵向和横向两个维度对企业年度经营业绩进行考核。纵向以企业自身历史发展水平为基准,一方面对照市委市政府提出的做强做优做大市属国有企业的总体要求实行对标考核,另一方面则围绕产业发展规划及企业承担的功能任务设置相应的考核指标;横向则通过对照同行业水平及标杆企业的年度经营业绩表现来实行对标考核。
在具体的经营绩效考核结果计算上,纵向考核决定了基础分值,横向考核决定得分系数。
1、纵向考核。在纵向考核内容中,市国资委一是围绕“两降两提”要求设置指标,以降负债(负债率)、降成本(成本费用增幅、上市工作等)、提效益(利润总额、净资产收益等)、提能力(战略支撑能力、重点工作开展等)为主要考核内容;二是围绕“功能任务”设置指标,聚焦于城市发展战略、产业发展布局等内容,同时在考核中更加聚焦具体的项目内容。
2、横向考核。横向考核中,市国资委通过对标杆企业及行业水平的对标分析,确定企业经营绩效考核的系数。同时在与标杆企业进行对标分析中,着重对比营业收入增长率和资产总额增长率两项内容,在与行业水平进行比较主要对比净资产收益率、销售收入增长率两项内容。
3、突出贡献。突出贡献的判定上,主要包括经营业绩取得突出成绩、资本运作成效、城市战略支撑贡献,政府表彰等内容。
总体来看,市国资委对该集团设置的经营绩效考核体系,在进行经营考核的同时,能有效体现企业经营成长的效果,同时有效实现了与行业标杆企业对比寻差,能从内部和外部双视角来对企业的经营发展进行更全面评价。同时与城市发展战略关联的“功能任务”指标设置及评价标准制定,对于开展对功能性企业的经营绩效评价上有较好的参考价值。
但实际操作中,主要难点在于,一是贴切的标杆企业寻找较难,无法实现对目标企业的全方位覆盖;二是存在较多的定性评价内容,打分执行较困难;三是考核开展受市国资委推动较大,在单一企业内进行直接复制较难。
(二)某环境集团对子公司经营绩效考核-细化具体任务
某环境集团对下属子公司的年度经营绩效考核指标设置上,按照常规思路主要划分了基础指标、突出贡献加分项和负面清单扣分项三个部分。
基础指标设置上主要是与该集团整体战略相关度高、与子公司主营业务及改革转型联系紧密,充分体现子公司特点的指标。同时各类基础指标在目标任务上设置较细,对于集团层面的目标分解、量化能力及各职能管理部门层面的工作目标及评价标准表述、下达及开展具体的评价工作上,都提出了较高要求。在经营考核指标上,包括但不限于以下方面内容:
1、经济效益类指标,包括总资产、利润、账款回收、业务成本控制等企业经营常见的数据经济指标;
2、业务质量类指标,以下属公司具体业务板块工作开展为主进行考核评价,包括业务开展数量及业务开展质量相关内容;
3、项目建设类指标,以具体项目建设的进度为主,按项目名称进行分类,同时对每个项目各阶段工作内容均进行一一陈列和描述,作为指标完成情况的考核参考;
4、内部管理类指标,主要包括下属企业日常基础管理类内容,以企业管理中的合规管理、合同管理、内审工作等工作规范性考核指标设置为主,标准为集团层面的制度内容;
5、质量建设专项提升指标,主要包括企业创新能力提升、管理标准化体系建设、设备生产管理能力提升等,具体依据环境集团全年重点拔高提升工作要点内容为主。
这套绩效考核指标体系几乎涵盖了下属子公司经营表现、业务开展、管理合规、重点任务的各方面内容,同时通过对难量化的定性指标,分条且分阶段进行了详细描述,并一一确定了相对应的得分判断,实现了有效量化,对于下属子公司负责了具体生产任务或项目建设管理的企业,有更高的贴合度及参考价值。但是这种进行详细分解的经营绩效考核指标体系,对管理人员的指标拆解能力提出了较高的要求,同时也要求管理人员对于业务开展流程有一定程度的熟悉。