当前位置 : 首页 》新闻咨询讯 》公司动态 
消费对国民经济的重要性无需多言,“促消费”更是一个长期任务,预计未来,不同时期、不同部门还会不断出台更多“促消费”措施,促消费还有哪些突破口?城市国企在其中扮演何种角色?为此,卓远设立「促消费20条与八大突破口」专栏,邀您共同探讨。
专栏目录↓
1.“促消费20条”重磅发布,细数消费投资八大突破口
2.城市国企在消费刺激政策下的受益方向
3.项目自平衡下的老旧小区改造趋势分析
4.重塑城市—超大特大城市城中村改造指导意见来了
5.乘风而起的换电站
6.充电桩发展洞察
7.智慧文旅的破局之路
8.地方国企平台公司办医新政与案例研究
9.乡村振兴发展的新模式——从国企的参与策略谈起
10.消费基础设施Pre-REITs项目规划路径

南京卓远研究中心
2023年促消费20条定位农村,提出要“促进农村消费”,如特色产品进城和乡村旅游。而早在2020年,发改委就发布了县城补短板强弱项“1+N+X”系列政策文件,2022年发布了《2022年新型城镇化和城乡融合发展重点任务》、《关于支持实施县域商业建设行动的通知》、《关于推进以县城为重要载体的城镇化建设的意见》等重要政策,将建设重点放在县城上,强调县城经济将为协同推进新型城镇化和乡村振兴提供更加有力的载体。
在这样的发展背景下,我们发现,虽然乡村经济资源发展潜力较大,但由于乡村自身的统筹整合、运作管理能力较为欠缺,乡村资源布局散、乱的问题依然存在。目前该类项目的实际运作通常涉及三类参与主体,一是区县级城投公司,具有地利优势,往往会参与一些基础设施、公共服务、产业发展方面的项目;二是农投公司,具有产业专业优势,往往会参与一些产业发展、商业设施建设与运营方面的项目;三是省、市级城投公司,具有技术、资金等优势,往往会参与一些以整县、或成片的区域开发方面的项目。
一、国资平台参与乡村振兴项目概览
南京和成都的国有企业广泛地参与了乡村振兴,其领域大致可分为以下几类:一是农村基础设施建设,包括乡村公路、绿道、高标准农田、农村水利、污水处理等基础设施建设;二是农村人居环境整治,包括村容村貌整治、污水处理、垃圾处理等;三是现代农业,包括规模养殖业、设施农业、农产品加工业等;四是乡村综合旅游开发、片区开发,依据两地不同的实践特色,总体包括特色小镇、乡村旅游综合体、田园综合体、田园乡村、民宿酒店、城市公园、农业公园等;五是乡村公共服务类,包括环卫服务、公共交通、旅游交通服务等;六是产业及综合服务类,包括乡村科技服务、金融服务、产销渠道对接服务、品牌服务、土地产权交易服务等;七是乡村工业项目,包括各类型的加工、制造业、手工业项目等。

具体来看,国企在参与南京及成都乡村振兴过程的主要有以下几个领域:
(一)承担基础设施建设和人居环境整治等项目。国企业作为传统的政府项目承接平台,负责政府的乡村振兴项目的承接方,成为政府规划在乡村实施的重要运作主体,具体领域包括承接各级政府财政资金、专项贷款、乡村振兴专项债项目。这类项目都有明确的资金来源和项目投向,国企作为政府乡村振兴项目的执行者,承担项目的具体建设实施任务。例如在基础设施建设领域,参与的乡村公路、旅游道路建设等;农村基础设施方面的高标准农田建设等。此外,农村人居环境整治领域也是国企承接的重要领域。
(二)乡村旅游、产业项目等投资。南京和成都国企广泛参与了乡村振兴项目的投融资,尤其在乡村旅游、综合开发领域,相当积极,其它产业项目也有不少。特别是南京的国企在乡村旅游和综合开发方面,参与度更高,显示了比较强大的投融资实力。在乡村旅游项目方面,浦口区城建集团投资的浦口“水墨大埝”乡村旅游项目,江宁城建集团、江宁商贸集团投资的汤城·椿溪典客度假酒、公塘头民宿项目等,成都市郫都区乡村振兴公司投资的唐昌农业大公园节点景观项目等。在产业项目方面,南京市城市建设集团在六合区投资建设运营的南京城建房桥装配式建筑产业园,江宁城建集团联合华夏幸福集团以PPP项目形式投资的天笑智能制造项目等
(三)特色小镇、旅游综合体开发等项目。国企平台作为乡村振兴的统筹主体,以市场化运作方式,统筹区域乡村旅游综合开发、特色小镇谋划建设、片区综合开发等,规划、招引、并协调乡村振兴的各类子工程项目的顺利推进,包括统筹各类项目建设和乡村振兴市场化参与方的各类行动。这类项目通常规划范围较大、实施的项目较多、投资额度大、规划实施比较复杂。国企通常以总承包模式,实施乡村振兴总体规划、开发。例如,南京公用集团的栖霞区桦墅村乡村振兴项目,以及成都菁弘投资集团有限公司承担的古城片区项目等。
(四)乡村的公共服务、产业及综合服务。一方面,部分国企作为承担公共服务职能,把服务向乡村的自然延伸拓展,包括公共交通、旅游交通服务、环卫服务等。另一方面,主要是针对乡村发展提供的产业、科技、金融、渠道、品牌等方面的服务。在金融服务方面,江宁科创投集团的金融反哺农业项目,为农业发展提供科技金融服务;成都市现代农业融资担保公司创新贷款模式,提供川猪养殖行业贷款等;其它还有产销渠道对接、品牌打造、产权交易等服务。

二、南京和成都乡村振兴案例分析
在乡村振兴推进过程中,南京依托于雄厚的国有企业实力,广泛动员国有企业参与乡村振兴的各个领域。而成都郫都区作为全国乡村振兴示范区,组建国有乡村振兴公司作为平台,推进各领域乡村振兴,起到了关键作用,探索积累了有益经验。我们以南京和成都各一个案例,作对比分析。
(一)南京案例:以项目总承包模式统筹规划实施
南京公用控股(集团)有限公司是南京城建集团控股子公司,受南京市国资委监管的国资公司。南京公用拥有多家子公司,从事各种城市公用、建设业务,其中包括南京水务集团、南京公交集团、南京同力道路桥梁公司、南京煤气公司等。公司定位于领先的城乡公共服务领域投资建设运营商。
项目亮点:南京公用参与桦墅乡村振兴项目。项目位于栖霞山风景区东南,规划范围8.14平方公里,其中耕地面积2800亩、山林面积7700亩。南京公用统筹的栖霞区桦墅村乡村振兴项目,以“总承包+街道模式”模式,引进“资本+项目+农户”。项目定位于国家级城乡建设一体化示范点、江苏省“万企联万村”示范点,作为总承包方,南京公用邀请国际知名规划公司对桦墅片区8.14平方公里的区域进行定位和规划研究,项目以引进产业、企业、项目为核心,重点发展现代农业、文旅休闲、旅居度假、健康养生四大产业,打造科创文创、现代农业、养老养生、休闲旅游、旅居度假“五大片区”,实施主体构建、环境打造、基础设施建设、吸引力提升、项目引入、企业整合升级六大行动,全力打造有吸引力的科创产业中心、文化创意产业集聚区和城乡融合典范区。南京公用的项目盈利一部分收益来源承担部分街道政府财政公共基础设施建设;另一部分来自产业地产、旅游地产开发,及相关项目招引;最后,还通过PPP项目,联合其他社会资本参与部分经营性旅游项目开发运营,实现稳定的运营收益。

(二)成都案例:组建乡村振兴公司参与乡村开发
成都市郫都区蜀都乡村振兴投资发展有限公司:成都市郫都区作为全国乡村振兴示范区,2018年成立的全国首个乡村振兴专门国有平台,公司由郫都区国有资产监督管理和金融工作局监管。作为推进乡村全面振兴的投资和运营主体,统筹整合乡村资源资产,引导集聚各类市场力量,撬动社会资本,构建多元主体参与乡村振兴新格局。公司业务涉及都市现代农业项目投资、建设、运营;农村集体建设土地产权收储和处置,土地开发投资,农产品收购、储存、销售,农业品牌策划和推广等众多乡村振兴领域。
项目亮点:郫都区乡村振兴公司棋田村"共享田园"项目。郫都区作为全国4个宅基地"三权分置"不动产登记试点地区之一,在全省率先推进的“共享田园”改革试点。通过宅基地共享,向城里人让渡使用权,并颁发基于使用权的房地一体的不动产权证。棋田村以冬水坝农场为中心,选择4个林盘院落、28.2亩建设用地、430亩农用地。开发模式方面,村集体以土地作价入股,与郫都区乡村振兴公司组建合资公司,建设"共享田园",包括共享农耕、共享居住、共享产品、共享生态等方面。村民和集体拿出闲置的农耕地、宅基地、集体建设用地,与有"田园梦"的城市居民共享农耕和居住以及产业等,吸引城里人向乡村流动。"共享空间",是按照宅基地所有权、资格权、使用权"三权分置"的改革思路,将宅基地使用权让渡,变宅基地为共享资源,盘活农村闲置资产。村里也可以将宅基地使用权流转给新村民,由新村民按统一规划和设计建造房屋,可申请办理基于使用权的房地一体的不动产权证。"共享田园"改革中,新村民获得产权证后,可以按需抵押、申请贷款。主要盈利模式为公司通过乡村土地收储(包括集体建设用地、集体农业用地),对集体规划用地进行集中规划、开发、建设,并以“共有空间”形式进行产权让渡,实现土地开发收益;通过对集体农业农地整合、规划,流转让渡使用权,实现价值提升和开发收益。

三、小结
南京与成都国企在乡村振兴中的作用相近,但具体的途径、方式、程度有所差异。
从国企作用看,南京国企参与度更深更广。一是南京市及周边有相对密集国企城投公司力量,无论是国企、央企数量南京在全国实力较强,此外,南京民营经济活跃、占比较高,达47%,社会资本力量强大。二是政府推动力度大,尤其是以省委、南京市委发起的企业入村行动,定期开展项目洽谈签约会,对企业参与乡村振兴项目有较大推动作用。三是依托都市圈实施的城乡融合战略优势,南京都市圈规划的深入实施,拓展了城市发展空间,助推了城乡的融合发展。无论从产业融合还是城乡融合,都市圈是乡村振兴最有利的地域空间。南京都市圈拓展,利于乡村农业产业自然向二、三产业延伸、拓展、融合,同时通过利益联结机制反向引导企业进入乡村产业领域;城乡融合更是基于都市圈空间辐射延伸,加之政府财政力量推动,便于推进实施。这方面,很好地发挥了企业承接职能。
从参与领域看,南京以国企为主力,重点参与乡村旅游及综合开发,推进乡村整体振兴;成都则整合组建乡村振兴公司,重点参与乡村资源整合、基础设施及人居环境改善工作,其结合集体土地改革而进行乡村土地资源整合的经验值得借鉴。南京和成都国企参与乡村振兴的领域、主体形式有较大差异,主要基于两地不同的基础情况。南京有数量众多且实力雄厚的国企力量,包括各区都有自己的各类国企平台,可以依托于国企平台实施乡村振兴项目,且南京国企平台参与领域主要以乡村旅游综合开发为主,对企业综合实力、尤其资金实力、融资能力、运营管理要求较高。成都则组建乡村振兴公司,进行乡村土地资源整合、基础设施建设、人居环境提升等。其作为改革媒介,推进乡村集体土地收储、整合、开发的经验值得借鉴。
从参与模式、盈利模式看,南京国企参与模式以总承包为主,实施效率高,对企业资质要求高,盈利模式是相对传统的综合开发盈利模式;成都通过组建乡村振兴公司与村集体组建合资公司,整合村集体土地资源,参与农村土地改革,实现农村整体变革,重点是引导农户的深度参与和利益分享,值得南京借鉴。
从经验借鉴看,成都市组建郫都区蜀都乡村振兴投资发展有限公司,作为政府参与乡村振兴综合开发平台,以“五联”工作机制,最大限度地集中发挥了党建、人才、产业、治理、资源等全方位的优势,形成了较为有效的国企参与乡村振兴模式,显著推动了城乡融合发展。尤其是其参与乡村土地收储、开发,盘活乡村土地资源,探索乡村土地产权入市改革方面,对于致力于以城乡融合发展为总路径的南京或其它地区来说,可以参考借鉴。

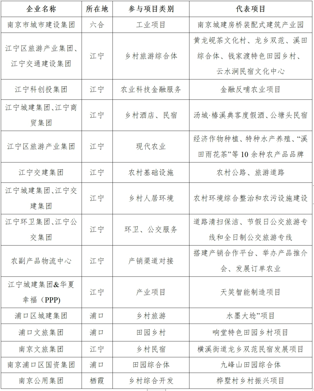
表1 南京国企参与乡村振兴的部分典型项目列表

表2 成都国企参与乡村振兴的部分典型项目列表
