当前位置 : 首页 》新闻咨询讯 》公司动态 【事件回顾】
为加快推进县城城镇化补短板强弱项工作,国家发改委6月公布了《关于向社会公开征求对<县城新型城镇化建设专项企业债券发行指引(征求意见稿)>》,8月又发布了《县城新型城镇化建设专项企业债券发行指引》(以下简称《发行指引》),推出了县城新型城镇化建设专项企业债券这一新型专项企业债券品种,以充分发挥企业债券融资对县城新型城镇化建设的积极作用。
作者:研究中心
摘自:《卓远研会精选》第二期
【解读分析】
今年《政府工作报告》提出,要重点支持“两新一重”的建设,而本次县城新型城镇化建设专项企业债券就是对其中“新型城镇化”建设的具体落实,通过配套融资支持,加快推进补短板工作。对此,南京卓远认为应重点关注以下层面:
1、适用范围有所扩大。相较《国家发展改革委关于加快开展县城城镇化补短板强弱项工作的通知》(发改规划【2020】831号),重点支持的目标区域,除了“县城及县级市城区内”“兼顾镇区常住人口10万以上的非县级政府驻地特大镇”,还增加了“2015年以来“县改区”“市改区”形成的地级及以上的城市市辖区的”,这主要是考虑到这些“县改区”、“市改区”形成的市辖区,在一定程度上与县城面临的困境也较为相似,在城镇化建设方面均有较为明显的短板,可能难以满足人们日益增长的民生需求。

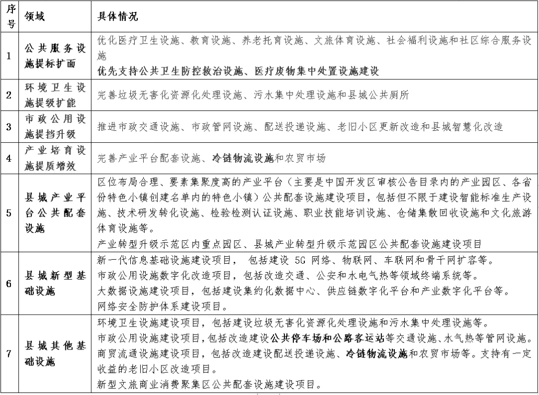
2、支持项目有所侧重。我们观察到募投项目除了要满足“市场化自主经营、具有稳定持续经营性现金流”等基本条件以外,将侧重“两新”建设领域,尤其是“市场不能有效配置资源、需求政府支持引导的公共领域”。综合《发改规划【2020】831号》文,整体涉及七大领域:

3、发行标准有所放宽。《发行指引》对发行主体仅提出了两条要求,一是应为市场化运营的企业,“具备健全且运行良好的组织机构,具有合理的资产负债结构和正常的现金流量,最年三年平均可分配利润足以支付债券一年的利息”,这与一般的企业债发行条件基本一致;二是要“支持县城特别是县城新型城镇化建设示范地区内主体信用评级优良的企业”。值得注意的是,这里并未对主体具体信用等级提出明确的要求。对此,市场普遍认为是放开了2018年7月窗口指导曾提到的区县级企业债债项评级需达到AA+的评级要求,这可能意味着AA及以下的区县城投债的放量发行。

4、增信举措有所加强。这主要体现在三个方面:一是通过土地保障,如部分土地使用权出让所获得的收益来源,以加大对项目融资的还款支撑。具体举措为“统筹考虑项目资金、土地保障方式,加大本专项企业债妆融资支持力度,协调新增建设用地计划指标和城乡建设用地增减挂钩指标分配,满足项目合理用地需求,保障项目落地实施”;二是试图绑定“中央预算内投资资金”“地方政府专项债券资金”,为项目实施主体进行信用背书。具体举措为“对已安排中央预算内投资和地方政府专项债券等资金的项目,优先支持项目实施主体发行企业债券”;三是试图绑定银行机构,通过“债贷组合”方式,对项目进行背书支持,但这一类的增信措施还需要银行机构的配合,具体实施效果还有待观察。

5、支持政策有所突破。尤其是在对募集资金可用于补充营运资金方面,《发行指引》明确提出“在偿债保障措施完善的前提下,允许使用不超过 50%的债券募集资金用于补充营运资金”,这相比一般企业债(40%)存在突破,也更有利于资金的灵活使用。