专栏导语

作者:秦林瑞
前言
当前,国有企业面对市场竞争的压力,尤其是与民营企业的竞争,需要实施灵活多样的中长期激励,从而将经营者的利益与企业长远发展相联系,提高其对企业的忠诚度和责任感,保持企业对关键人才的竞争力,防止人才流失。
2015年党中央、国务院下发《中共中央、国务院关于深化国有企业改革的指导意见》,明确了国企改革的方向和重点。随后,国务院国资委等部门出台了多项政策,如《中央企业混合所有制改革操作指引》、《中央企业控股上市公司实施股权激励工作指引》等,以鼓励国有企业实施中长期激励。据Wind统计数据,截至2020年底,共有285家A股上市国企发布379个股权激励计划,可见中长期激励政策已在国有企业中广泛实施。中长期激励对于推动国有企业改革、增强企业竞争力具有重要意义。


一、政策概述
(一) 政策发展历程
自2013年起,国家相关部门出台一系列中长期激励政策,旨在深化收入分配制度改革,激发人才活力,促进国有企业和国有科技型企业的发展。主要分为以下几个阶段。
启动阶段(2013年):国务院办公厅印发《关于深化收入分配制度改革的若干意见》,明确提出要素参与分配问题,强调初次分配和再分配都要兼顾效率和公平。
推进阶段(2016年):《促进科技成果转化法》修正,提出3个50%和1个5%的激励机制,鼓励创新主体积极性。《关于实行以增加知识价值为导向分配政策的若干意见》发布,描绘出“三元薪酬、中长期激励、一步税收”的特征。
加速阶段(2020年):《国企改革三年行动方案》印发,明确了3+2的激励主体,包括员工持股、股权和分红激励等。
聚焦阶段(2022年):《国有企业科技人才薪酬分配指引》印发,标志着科技人才薪酬制度体系的建设之路开启。
扩展阶段(2023年):新一轮国企改革提出,中长期激励政策从“鼓励”、“试点”逐渐转向规范流程,专项规划、操作指引等更务实,更具有落地性的指导。
(二)激励政策分类
本文对近些年中长期激励相关政策进行汇总分析,将政策内容分为国有控股上市公司股权激励政策、国有科技型企业股权和分红激励政策、国有控股混合所有制企业员工持股政策,其实施工具分别涉及股票期权、股票增值权、限制性股票等,股权奖励、岗位分红、项目分红等,以及员工持股激励计划。
另外,结合相关政策,探索超额利润分享、项目跟投、虚拟股票等新型激励方式。


二、政策实施细节
(一)国有控股上市公司股权激励
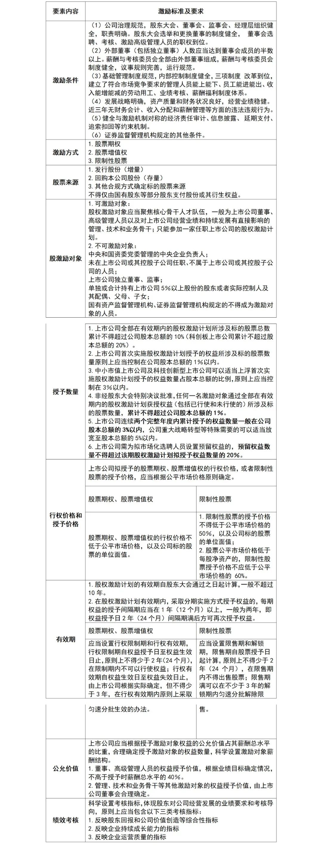
关于国有控股上市公司股权激励,将国务院国资委发布的《关于进一步做好中央企业控股上市公司股权激励工作有关事项的通知》(国资发考分规〔2019〕102号)作为核心政策,综合《关于上市公司实施员工持股计划试点的指导意见》(证监会公告〔2014〕 33号)、《上市公司股权激励管理办法》(证监会令第126号)、《中央企业控股上市公司实施股权激励工作指引》(国资考分〔2020〕178号)等相关政策做配套使用。其激励形式、对象、标准等见下表。
表:国有控股上市公司股权激励标准及要求

(二)国有科技型企业股权和分红激励
国有科技型企业股权和分红激励主要以《国有科技型企业股权和分红激励暂行办法》(财资〔2016〕4号)为实施依据。另外,《中央科技型企业实施分红激励工作的通知》(国资厅发考分〔2017〕47号)在其基础上对科技型企业采用分红激励方式的工作提供详细实施指导;《关于扩大国有科技型企业股权和分红激励暂行办法实施范围等有关事项的通知》(财资〔2018〕54号) 将国有科技型中小企业、国有控股上市公司所出资的各级未上市科技子企业、转制院所企业投资的科技企业纳入激励实施范围,并对于国家认定的高新技术企业不再设定研发费用和研发人员指标条件,为更多的国有科技型企业实施激励创造了有利条件。其激励形式、对象、标准等见下表。
表:国有科技型企业股权和分红激励标准及要求

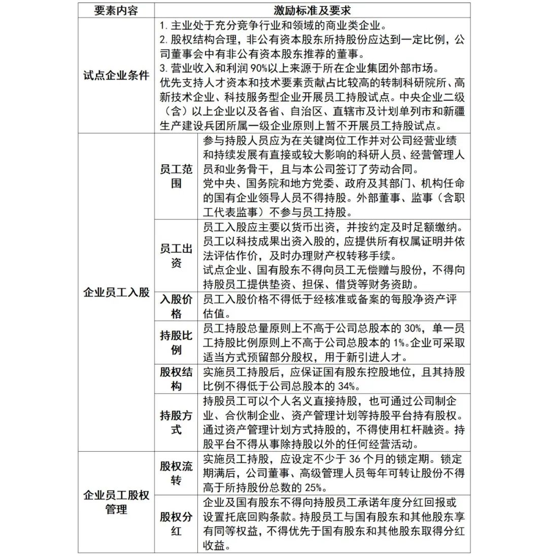
(三)国有控股混合所有制企业员工持股
国有控股混合所有制企业员工持股方式,主要以《关于国有控股混合所有制企业开展员工持股试点的意见》(国资发改革〔2016〕133号)为实施依据。其激励形式、对象、标准等见下表。
表:国有控股混合所有制企业员工持股标准及要求

(四)新型激励方式
2019年,国务院国资委发布的《中央企业混合所有制改革操作指引》提出,“鼓励混合所有制企业探索超额利润分享、项目跟投、虚拟股权等中长期激励方式”。同时,也有相关政策提出,支持国有创业投资企业、创业投资管理企业等新产业、新业态、新商业模式类企业的核心团队持股和跟投。
1.超额利润分享
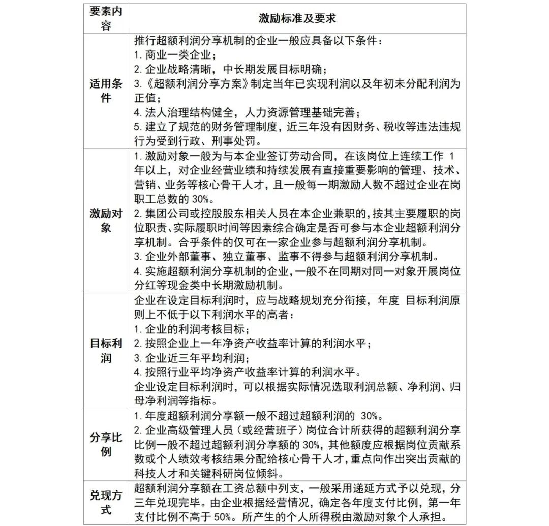
2021年,国务院发布《“双百企业”和“科改示范企业”超额利润分享机制操作指引》,对符合条件企业开展超额利润分享做出指导。
表:超额利润分享机制标准及要求

超额利润分享基本操作流程如下:

2.项目跟投
目前,很少有政策对项目跟投的实施做具体引导,还需各企业结合自身情况不断探索、完善。
项目跟投是市场化的行为,国有资产流失的风险相对较小,同时员工跟投设计也是一项复杂的工程,不同公司的项目特点、发展阶段、管理架构甚至企业文化不同,都需匹配不同的机制,须量身定做最适合的机制,而在实操过程中需要考虑以下几个方面。
表:项目跟投激励相关建议

3.虚拟股票
国有非上市公司不能发行股票,且操作简单,因此,在非上市公司的应用前景也非常广阔。虚拟股票激励计划在实施过程中,须从以下角度进一步完善虚拟股票发行相关的要求。
表:虚拟股票激励相关建议



三、现存问题
从国有企业改革历程和国有企业中长期激励的现状来看,虽然中长期激励机制在不断完善,但是还存在着一些亟待解决的问题。具体表现在以下四个方面。
(一)法人治理结构有待健全
法人治理结构是公司合理运转的组织基础,是现代公司治理的重要组成,也是中国特色现代企业制度的根本体现。国有企业中长期激励必须依托国有企业的法人治理结构来实现。
目前,虽然大部分国有企业根据公司法和国务院国资委相关政策的要求已初步建立了中国特色现代企业制度,形成了相对规范的法人治理结构,但从实践情况来看,国有企业的经营管理决策还没有真正形成现代公司制企业相互制衡、科学民主的决策机制。同时,股权结构不完善、董事会作用发挥不够、经营班子责权不清等因素都会导致对国有企业的激励和约束不足。且对于混合所有制企业,如果没有健全有效制衡的法人治理结构和机制,难以吸引非公有资本参与国有企业混合所有制改革。
因此,需要不断探索、大胆创新,进一步规范董事会组成和运作机制,建立充分独立的董事会制度,逐步建立有效运转和相互制衡的公司治理结构和机制,形成有利于中长期激励和职业成长的公司治理制度。同时,也要探索和建立与混合所有制股权结构相匹配的法人治理结构和机制,鼓励非国有股东参与国有企业公司治理。
(二)经理人市场化选聘有待深入推进
经理人市场化选聘是国有企业经理人中长期激励的前提条件,也是建立职业经理人制度的重要基础。但是,目前很多国有企业经理人的身份更多来自行政任命,而不是市场化选聘,这在一定程度上导致国有企业开展经理人中长期激励难以突破现有干部管理体制,影响了经理人中长期激励的有效开展。因此,需要在党管干部的原则下,科学推进国有企业经理人市场化选聘。
2016年以来,国务院国资委加快了国有企业深化改革的步伐,国有企业改革也进入深水区,面临一些难啃的骨头。2018年8月10日,国务院国有企业深化改革领导小组公布了《国企改革双百行动工作方案》(以下简称《工作方案》)。《工作方案》列明“五突破、一加强”六大主要目标,其中,对职业经理人制度建设、中长期激励等方面也提出了明确要求:全面推行经理层成员任期制和契约化管理,按照市场化选聘、契约化管理、差异化薪酬、市场化退出的原则,大力推行职业经理人制度。这为国有企业在深入推进经理人市场化选聘方面提供了重要支持和鼓励。
(三)薪酬激励契约化有待加强
契约化是保证中长期激励效果的重要保障。国有企业如果不能建立科学合理的薪酬激励契约化,就无法构建更加长期的国有企业激励机制。国有企业深化改革所面临的难点之一就是如何基于任期制,构建形成真正与薪酬激励挂钩的契约化。
加强契约化的薪酬激励要从契约内容、契约考核等方面入手。在契约内容方面,要明确经营业绩应该占有的核心地位,同时考虑社会责任等国有企业特点的指标和要求;在契约考核方面,要将激励人员的薪酬待遇(包括业绩分红、超额利润分享、股权激励等中长期激励)的兑现要求与考核指标(国有资产增值保值、经营业绩等)紧密联系在一起,这些与企业的中长期发展息息相关。总之,须加强薪酬激励契约化,契约化体系的考核内容要合理全面、考核程序要严格、考核结果要高度透明。
(四)股权激励有待发挥更大作用
股权激励是国有企业中长期激励的核心内容和重要工具之一,也是解决企业股东层与管理层委托代理问题的有效手段。股权激励引入了风险共担机制,有利于激励人员与投资者共同成长,有利于激励人才、吸引人才,有利于企业长期发展,增强企业竞争力。
随着国有企业不断深化收入分配制度改革,国有企业的股权激励从小范围内的试点逐步扩展到更大的范围,也取得了积极的成效,但从目前的股权激励实践来看,还存在着激励力度不足、激励方案落地难度较大、决策效率有待提高等问题。其中,在国有企业人员薪酬结构中,激励仍以短期薪酬激励为主,表现为绩效奖金、固定月薪和年薪,股权和期权占比较小。因此,鼓励满足条件的企业根据战略目标、商业模式和行业特性,深入研究相关法规,设计合理的股权激励方案,确保激励措施的公平性和合理性,发挥好股权激励的作用。


四、政策实施建议
(一)在政策环境下,国有企业需强化其行动力
国有企业中长期激励的有效实现,需要来自国家相关部门的政策支持,但是更需要国有企业自身的主体意识和主动行动。
一方面,国有企业中长期激励需要更加系统性的政策支撑。国务院国资委等国资监管机构在总结近年来国有企业实施中长期激励实践的基础上,需要进一步制定完善多元化的政策体系和配套机制,包括财税政策、技术成果知识产权评估交易的操作流程简化高效等。力争让不同类型、不同战略、不同发展阶段的国有企业都能有合适的激励路径和工具可选,有规范的政策文件和清晰的操作指引可依,进一步建立健全风险共担、利益共享的中长期激励机制,为国有企业改革发展提供强劲有力、源源不断的动力保障。
另一方面,国有企业需要承担深化改革的主体责任,抛弃“等政策、等细则、靠政府、靠领导”的落后思维,以企业自身为国有企业改革的根本主体,主动规划、设计、实施的中长期激励方案,并在不断的探索和实践中找到适合企业自身的路径和工具。
综合来看,国有企业应当学好用足现有政策,因企制宜选择中长期激励的路径和工具。同时,更关键的是要落实国有企业应该承担的深化改革主体责任,结合本企业的战略发展规划和人力资源策略等实际情况,借鉴国内外市场上有参考性、代表性的先进实践经验,选择合适的政策、路径和工具,针对各类不同层级的人员实施差别化、有针对性的中长期激励。
(二)设计更加科学系统的国有企业激励模式
随着国家经济实力的不断增强,对于国有企业经营管理的科学性和系统性要求也越来越高。而目前国有企业在中长期激励方面依然存在比较明显的工具化思维,希望用某种单一的技术或工具解决所有问题。工具只能解决具体事情,系统才能解决系统问题。因此,国有企业中长期激励需要从系统性、整体性、协同性来思考和构思。
在构建科学系统的国有企业中长期激励模式中,要注意如下几个要素和关系。
(1)基于科学合理、有效制衡的法人治理,才能保障国有企业中长期激励的实现。在现代公司治理中,法人治理结构是公司合理运转的组织基础。法人治理不健全,对应的责任、权利、利益体系就很难形成良性循环,对中长期激励就无法落实到最终的责任主体上。目前比较有效的思路是:通过混合所有制改革,形成有助于国有企业中长期激励的决策机制和责任主体。但是,在混合所有制改革中更要重视国有企业内部的“改机制”。借助“混资产”的契机,对国有企业多年积淀的决策机制和选人用人机制进行改革和优化,构建适应国有企业深化改革需要的任期制和契约化,从而让中长期激励有所依托。
(2)通过建立职业经理人制度,确保国有企业经理人中长期激励的可持续。国有企业经理人中长期激励需要对经理人的身份进行科学转化与管理,目前正在推行的国有企业经理人任期制和契约化管理,就是对经理人逐步实现职业化的过程和行之有效的举措。通过建立长效激励约束机制,强化国有企业经营投资责任追究,从而真正实现国有企业中长期激励的可持续。
(3)采用多样化的激励方式,不能唯股权论。虽然股权激励已经被众多国内外企业作为相关人员激励的重要技术和工具,但是科学系统的中长期激励模式需要多样化的激励组合。其中,在科技类国有企业中长期激励中,可以综合考虑科技成果成熟度与未来收益、公司财务状况(现金流与盈利能力)、管理现状(项目收支管理水平)、公司整体股权架构及资本运作计划、薪酬激励成本等要素,采用一种或多种激励工具的组合。如经典的“现金+股权”激励的配比,提取奖励基金完税之后购买公司股权。


十五五国改企管篇专栏(往期阅读)
01十五五国改企管篇丨国企改革政策演进与新时代深化改革的逻辑起点